重磅!2025年中国及31省市防火墙行业政策汇总及解读(全) 防火墙应用实战化常态化
以下数据及分析来自于前瞻产业研究院防火墙研究小组发布的《中国防火墙行业市场前瞻与投资战略规划分析报告》。
行业主要公司:深信服(300454.SZ);天融信(002212.SZ);山石网科(688030.SH);迪普科技(300768.SZ);锐捷网络(301165.SZ);启明星辰(002439.SZ);奇安信(688561.SH);绿盟科技(300369.SZ)等
本文核心数据:防火墙政策汇总;政策解读;发展目标汇总等。
1、政策历程图
防火墙行业归属于网络安全领域。中国防火墙政策自1990年代引入包过滤技术起步,从边界隔离、状态检测到应用代理不断演化,逐步融入统一威胁管理与AI联动,形成纵深防御体系。2016年“护网行动”启动,演练规模与攻击复杂度逐年升级,2021年《关键信息基础设施安全保护条例》将实战化、常态化写入法规,推动防火墙由静态规则向共享威胁情报、主动猎杀演进,覆盖云、物联网、工控等新场景,实现技术、管理与法律三位一体的新一代网络边界防护格局。

2、国家层面政策汇总及解读
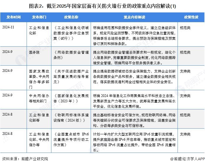
——国家层面防火墙行业政策汇总
防火墙是网络安全的核心边界防护设备,是网络与外部环境隔离的“第一道防线”,也是构建网络安全防护体系的基础支柱。“十四五”规划强调了网络安全的重要性,对网络安全提出更全面的发展要求,要培育壮大网络安全等新兴数字产业,营造安全的数字生态,健全网络安全制度,加强网安基础设施建设等。这为防火墙行业建设发展打下坚实的政策基础。截至2025年11月,我国防火墙行业重点发展政策汇总如下:



——国家层面防火墙行业发展目标解读
《关键信息基础设施保护条例》通过明确关键领域防护要求,直接扩大防火墙合规采购需求,尤其推动工业等细分场景专用产品增长;倒逼防火墙向智能化、场景适配化升级,强化国产密码适配与纵深防御能力;加速国产替代进程,抬高行业合规准入门槛,推动竞争向技术与服务转型,同时与相关政策协同,为行业提供稳定发展预期,全方位赋能行业高质量发展。

3、各省市层面的政策汇总及解读
——31省市防火墙行业政策汇总
地方政府层面,为了响应国家号召,各省市积极印发有关政策通知推动防火墙行业的发展。截至2025年11月,各重点省市防火墙行业的相关政策汇总如下:


——31省市防火墙行业发展目标解读
从各省市防火墙行业发展目标来看,各前沿发展城市积极推动防火墙行业创新发展。

更多本行业研究分析详见前瞻产业研究院《中国防火墙行业市场前瞻与投资战略规划分析报告》
同时前瞻产业研究院还提供产业新赛道研究、投资可行性研究、产业规划、园区规划、产业招商、产业图谱、产业大数据、智慧招商系统、行业地位证明、IPO咨询/募投可研、专精特新小巨人申报、十五五规划等解决方案。如需转载引用本篇文章内容,请注明资料来源(前瞻产业研究院)。
更多深度行业分析尽在【前瞻经济学人APP】,还可以与500+经济学家/资深行业研究员交流互动。更多企业数据、企业资讯、企业发展情况尽在【企查猫APP】,性价比最高功能最全的企业查询平台。
相关深度报告 REPORTS
本报告前瞻性、适时性地对防火墙行业的发展背景、产销情况、市场规模、竞争格局等行业现状进行分析,并结合多年来防火墙行业发展轨迹及实践经验,对防火墙行业未来的发展...
p29q0
品牌、内容合作请点这里:寻求合作 ››

前瞻经济学人
专注于中国各行业市场分析、未来发展趋势等。扫一扫立即关注。



















