【投资视角】启示2022:中国电感器件行业投融资及兼并重组分析(附投融资事件、产业基金和兼并重组等)
行业主要上市公司:顺络电子(002138);麦捷科技(300319);合泰盟方(838097);风华高科(000636);铂科新材(300811);可立克(002782);商络电子(300975)等。
本文核心数据:中国电感器件行业融资整体情况、中国电感器件行业投融资单笔融资情况、中国电感器件行业区域分布
1、市企业融资主要用于扩增产能及生产线建设
根据代表性上市企业公告的梳理,电感器件行业的上市公司融资手段主要有定向增发、可转债融资方式。从整体来看,我国电感器件上市企业的融资主要用于产能提升、生产线建设等。截至2025年主要的融资事件如下:

2、代表性企业均对外投资多样化 主要为产业链一体化
从中国电感器件吗代表性企业的对外投资来看,顺络电子、风华高科、麦捷科技、铂科新材、合泰盟方、京泉华等企业均通过布局产业链上下游实现产业链一体化,从而实现产业链的降本增效。




从几家代表性企业的对外投资来看,顺络电子、麦捷科技、风华高科均对电感等被动元件的上游原材料及下游电子系统有所布局,同时为了使得业务更多样化,集团设立公司生产销售其他电子元器件产品。

3、电感器件行业一在级资本市场的投资热度相对较低
电感器件行业在一级资本市场的投资热度相对较低,每年发生的融资事件数量较少。当前电感器件行业企业融资事件主要有大型电子元器件企业的战略融资,上市公司对集团旗下的小型公司增加其股份持有等。2015-2022年我国电感器件行业的主要投融资事件如下:


4、电感器件产业基金情况
电感器件相关行业属于电子信息产业。当前与电感器件行业相关的股权投资基金管理人统计得到三家,其中福建省电子信息产业股权投资管理有限公司的管理规模在100亿元以上。

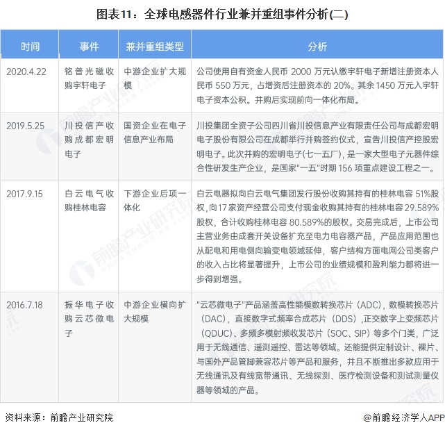
5、电感器件企业兼并收购布局电子信息产业链
电感器件行业并购事件主要发生在大型的上市企业对小型电子元件制造商的并购,包括可立克科技收购海光电子、泰景科技收购随州泰华、铭普光磁收购宇轩电子、上海贝岭收购微盟电子。


6、电感器件行业投融资及兼并重组总结

更多本行业研究分析详见前瞻产业研究院《中国电感器件行业市场前瞻与投资战略规划分析报告》
同时前瞻产业研究院还提供产业新赛道研究、投资可行性研究、产业规划、园区规划、产业招商、产业图谱、产业大数据、智慧招商系统、行业地位证明、IPO咨询/募投可研、专精特新小巨人申报、十五五规划等解决方案。如需转载引用本篇文章内容,请注明资料来源(前瞻产业研究院)。
更多深度行业分析尽在【前瞻经济学人APP】,还可以与500+经济学家/资深行业研究员交流互动。更多企业数据、企业资讯、企业发展情况尽在【企查猫APP】,性价比最高功能最全的企业查询平台。
相关深度报告 REPORTS
本报告前瞻性、适时性地对电感器件行业的发展背景、产销情况、市场规模、竞争格局等行业现状进行分析,并结合多年来电感器件行业发展轨迹及实践经验,对电感器件行业未来...
p12q0
品牌、内容合作请点这里:寻求合作 ››

前瞻经济学人
专注于中国各行业市场分析、未来发展趋势等。扫一扫立即关注。



















