2018年全球汽车空调行业市场现状及发展前景分析 热泵空调成为新时期发展方向
全球汽车空调行业发展概况分析
全球汽车空调是随着汽车的普及而发展起来的,2012-2018年全球汽车销量呈现稳步增长态势,直到2018年才放缓。2018年全球汽车销量达9560万辆,仍为全球汽车空调行业提供了充沛的需求。
2012-2018年全球汽车市场销量统计及增长情况

数据来源:前瞻产业研究院整理
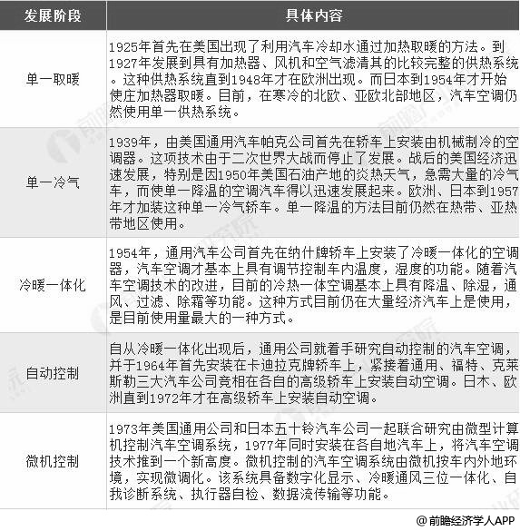
同时,全球汽车空调技术的发展经历了由低级到高级、由单一功能到多功能的五个阶段,为行业向前发展奠定了坚实基础。
全球汽车空调技术发展历程分析情况

资料来源:前瞻产业研究院整理
日本是全球汽车空调领域霸主
分区域来看,由于各国道路状况、交通法规、人均收入水平、用户购买心理等存在差别,全球各国汽车行业发展不尽相同,各国汽车空调行业也有明显差别。
目前,日本是全球汽车空调的霸主,因为日本厂家牢牢掌握了空调最关键的上游零组件——压缩机。压缩机是汽车空调系统的心脏,是制冷剂能够在系统内循环的动力源,日本电装、大金、日立、松下、东芝、三菱重工、三菱电机都在压缩机领域有一席之地。
另外,日本汽车工业的迅速发展以及如今的销售业绩也带动了日本汽车空调行业的发展。日本是全球第三大汽车市场,2018年日本汽车销量小幅上扬,全年汽车销量总计526.4万辆,较上年同比上升0.73%。
2012-2018年日本汽车市场销量统计及增长情况

数据来源:前瞻产业研究院整理
除了日本,美国在全球汽车空调领域也占据着重要地位,早在1927年美国纽约便出现第一台汽车空调装置,当时轰动了世界各国汽车制造商。尽管目前美国汽车空调以进口为主,但其在大功率空调压缩机领域仍然保留强大的力量,开利(Carrier)、特灵(Trane)、谷轮(Copeland)、约克(York)等是全球知名品牌。
而且,美国同样是全球数一数二的汽车大国,2018年全年销量为1782.51万辆,较上年增长0.96%,其汽车空调行业市场需求充足。
2012-2018年美国汽车市场销量统计及增长情况

数据来源:前瞻产业研究院整理
值得一提的是,由于我国近年来汽车工业的崛起,对汽车空调市场需求日趋增长,中国汽车空调行业发展也取得显著进步。根据中国制冷空调工业协会统计,2017年,狭义汽车空调产量达到4043万套;2018年,汽车空调产量预计在4425万套左右。
2011-2018年我国汽车空调产量统计情况及预测

数据来源:前瞻产业研究院整理
从市场规模来看,据前瞻产业研究院发布的《中国汽车空调行业市场需求预测与投资战略规划分析报告》统计数据显示,2011年我国汽车空调行业市场规模已达108亿元。并呈现逐年增长态势。到了2016年我国汽车空调行业市场规模突破200亿元。截止至2017年我国汽车空调行业市场规模增长至229亿元,较2011年增长了112.04%。初步测算2018年我国汽车空调行业市场规模将超250亿元,达到252亿元左右。
2011-2018年我国汽车空调行业市场规模统计情况及预测

数据来源:前瞻产业研究院整理
虽然我国汽车空调整体已有较大发展,但本土车用空调企业仍居劣势,大部分整车配套市场掌握在外资公司手中。未来国内汽车空调行业还需要进一步整合,培育几家具有自主创新能力和产品设计能力的优秀本土企业,才能在国际市场中与日本、美国企业争夺份额。
全球汽车空调行业迎来新机遇
全球汽车空调未来不再仅仅是为人们提供舒适性的车用配置,节能减排形势所迫及汽车技术的快速发展,给予较大技术挑战的同时也使其面临更多的提升空间和机遇。最近几年,全球新能源汽车风起云涌,汽车空调行业出现新机会。在汽车空调领域,传统空调不再满足新能源汽车制冷、制热要求,配备电动压缩机的热泵空调成为新时期发展方向。
新能源汽车将带来部分部件价值量的提升,如:传统压缩机价值量在400-600元左右,而电动压缩机价值量在1500元左右;对于新能源汽车,由于电池热管理、热泵空调的应用中对冷媒调节范围、精度等要求的进一步提高,相对传统膨胀阀,电子膨胀阀可实现对新型汽车空调及热管理系统的冷媒流量控制要求,传统膨胀阀价格在25元左右,而电子膨胀阀价值量可达到200元。此外,未来热泵空调的普及和CO2新冷媒的应用,也将带来汽车空调行业的变革。
相关深度报告 REPORTS
报告主要分析了中国汽车空调行业产业链发展情况;汽车空调行业的发展环境;世界汽车空调行业及重点跨国企业的发展情况;中国汽车空调行业市场发展及市场竞争状况;汽车空...
p24q0
品牌、内容合作请点这里:寻求合作 ››

前瞻经济学人
专注于中国各行业市场分析、未来发展趋势等。扫一扫立即关注。


















