2025年中国防火墙细分市场分析——AI赋能的Web应用防火墙【组图】
以下数据及分析来自于前瞻产业研究院防火墙研究小组发布的《中国防火墙行业市场前瞻与投资战略规划分析报告》。
行业主要上市公司:深信服(300454.SZ);天融信(002212.SZ);山石网科(688030.SH);迪普科技(300768.SZ);锐捷网络(301165.SZ);启明星辰(002439.SZ);奇安信(688561.SH);绿盟科技(300369.SZ)等
本文核心数据:AI赋能的Web应用防火墙领域市场分析;主要厂商的产品分析
1、 绿盟科技Web应用防火墙硬件市占率最高
根据IDC数据,2024年中国AI赋能的Web应用防火墙硬件市场主要厂商有绿盟科技、长亭科技、安恒信息、启明星辰、盛邦安全等。其中,绿盟科技所占市场份额最大,为12.2%。其次是长亭科技,市场份额为10.6%。

2、Web应用防火墙防护智能化
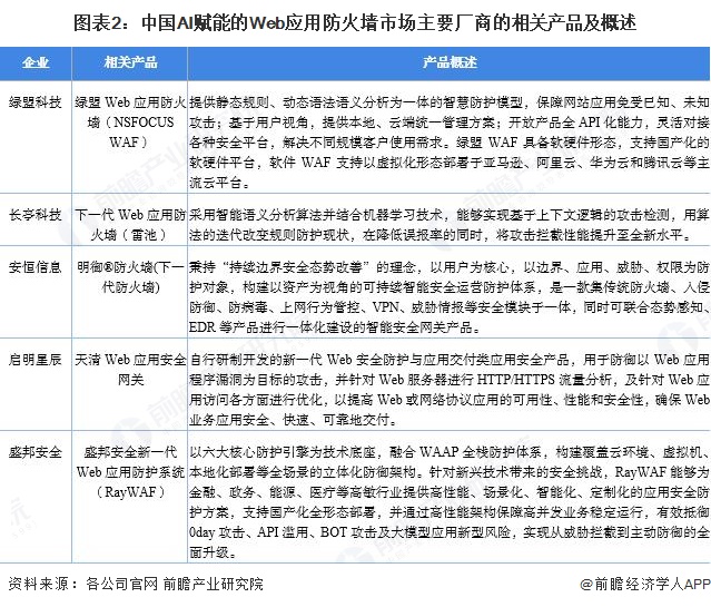
前瞻通过整理中国AI赋能的Web应用防火墙市场主要厂商的相关产品,发现中国AI赋能的Web应用防火墙产品呈现出防护智能化、部署多元化、防护场景化、协同一体化及适配国产化的鲜明特点。

3、云Web应用防火墙市场发展势头强劲
根据IDC数据,2024年中国AI赋能的云Web应用防火墙市场中,阿里云以21.4%的份额位居首位,凭借全场景防护能力、AI深度学习防护机制及海量攻防实战经验占据领先优势;华为云(15.5%)与中国电信(11.9%)、腾讯云(11.2%)、中国移动(8.4%)紧随其后。得益于全球Web攻击频次激增带来的防护刚需和互联网服务、金融、政府等领域的上云需求推动,云Web应用防火墙市场发展势头强劲。

4、公有云Web应用防火墙市场阿里云位居首位
根据IDC数据,2024年中国AI赋能的公有云Web应用防火墙市场中,阿里云以27.2%市场份额位居榜首。其次是腾讯云,市场份额为13.1%,其依托社交、游戏等核心业务生态,WAF产品能精准匹配互联网企业的高频防护需求,同时与云原生、容器等环境深度兼容,适配现代化IT架构。

5、私有云Web应用防火墙市场华为云位居首位
根据IDC数据,2024年中国AI赋能的私有云Web应用防火墙市场中,华为云以25.8%市场份额位居榜首。华为云WAF采用规则与AI双引擎架构,搭配Emulator 微内核脱壳引擎和AI安全检测算法,并集成三大专用安全引擎,最大业务性能达4Tbps,可满足私有云场景下企业大流量防御需求,且0Day漏洞防护规则快至2小时更新,能快速遏制未知风险。其次是瑞数信息,市场份额为12.7%。

更多本行业研究分析详见前瞻产业研究院《中国防火墙行业市场前瞻与投资战略规划分析报告》
同时前瞻产业研究院还提供产业新赛道研究、投资可行性研究、产业规划、园区规划、产业招商、产业图谱、产业大数据、智慧招商系统、行业地位证明、IPO咨询/募投可研、专精特新小巨人申报、十五五规划等解决方案。如需转载引用本篇文章内容,请注明资料来源(前瞻产业研究院)。
更多深度行业分析尽在【前瞻经济学人APP】,还可以与500+经济学家/资深行业研究员交流互动。更多企业数据、企业资讯、企业发展情况尽在【企查猫APP】,性价比最高功能最全的企业查询平台。
相关深度报告 REPORTS
本报告前瞻性、适时性地对防火墙行业的发展背景、产销情况、市场规模、竞争格局等行业现状进行分析,并结合多年来防火墙行业发展轨迹及实践经验,对防火墙行业未来的发展...
p39q0
品牌、内容合作请点这里:寻求合作 ››

前瞻经济学人
专注于中国各行业市场分析、未来发展趋势等。扫一扫立即关注。


















